CalmWave心理健康App产品设计

从用户研究到高保真原型设计,完成心理健康App产品方案。

项目背景

当代年轻人的心理焦虑问题日益突出,本项目尝试设计一款以用户为中心的心理健康产品。

解决方案

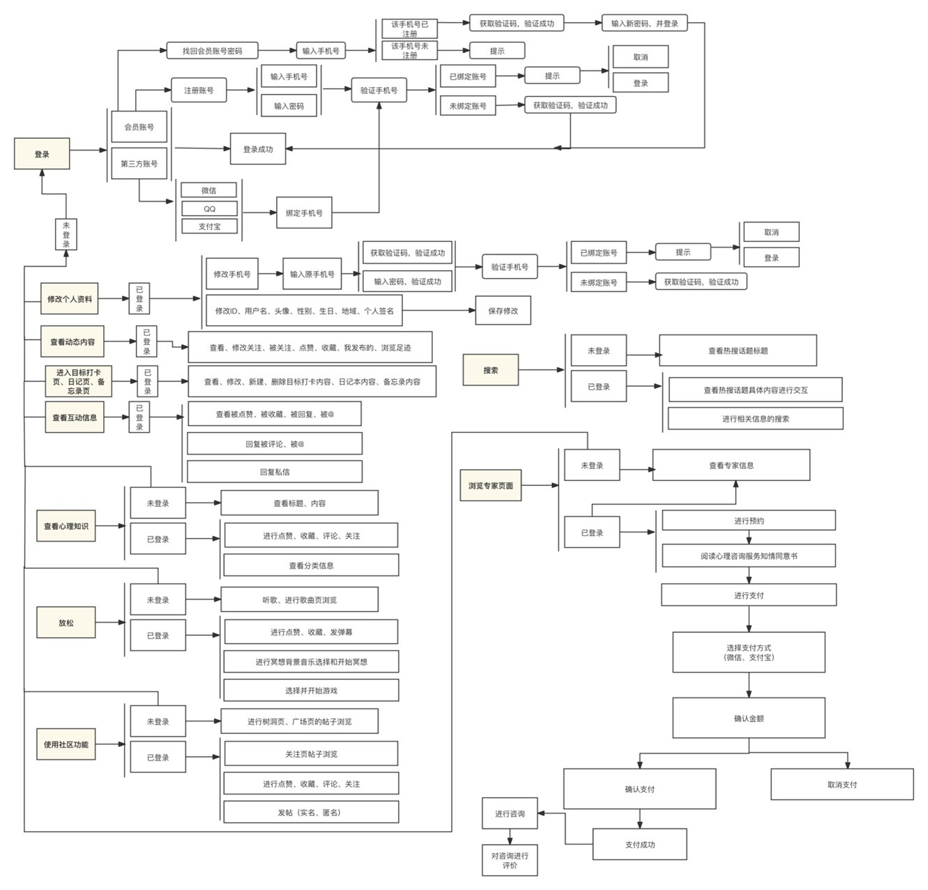
通过20+用户访谈与10+竞品分析完成需求研究,撰写PRD文档并设计42页高保真交互原型。

项目成果

根据用户反馈优化交互流程,使核心任务完成时间缩短20%。

项目图片 📸

CalmWave心理健康App产品设计 - Image 1
🔍 点击放大
CalmWave心理健康App产品设计 - Image 2
🔍 点击放大
CalmWave心理健康App产品设计 - Image 3
🔍 点击放大
CalmWave心理健康App产品设计 - Image 4
🔍 点击放大
CalmWave心理健康App产品设计 - Image 5
🔍 点击放大
CalmWave心理健康App产品设计 - Image 6
🔍 点击放大
CalmWave心理健康App产品设计 - Image 7
🔍 点击放大
CalmWave心理健康App产品设计 - Image 8
🔍 点击放大
CalmWave心理健康App产品设计 - Image 9
🔍 点击放大