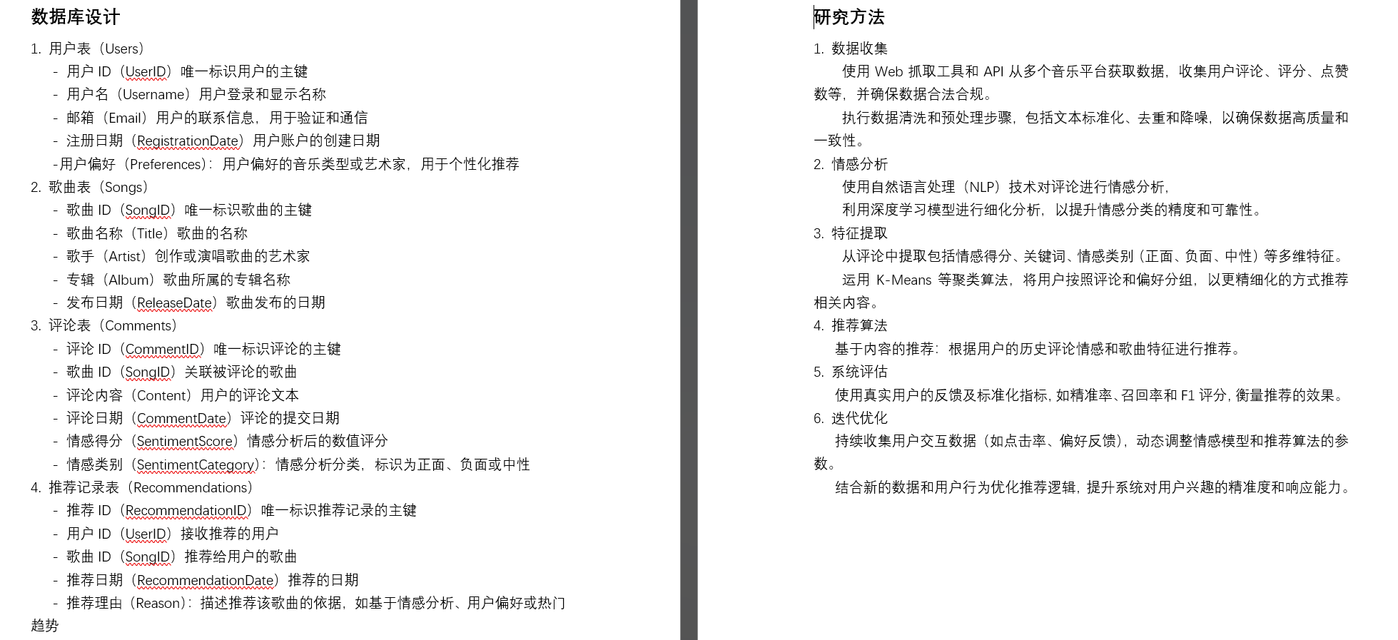
情感分析音乐推荐系统
通过用户输入的情感关键词,基于歌曲评论的情感分析,为用户推荐匹配当前情绪的音乐。
项目背景
传统音乐推荐系统主要依赖用户历史行为和协同过滤,往往忽略了情感维度。本项目探索如何通过对歌曲评论进行情感分析,实现情绪感知的音乐推荐,提供更人性化的体验。
解决方案
利用自然语言处理技术,将用户输入的心情关键词与歌曲评论进行语义分析和情感匹配。构建情感匹配框架,识别最能代表用户当前情绪的歌曲。
项目成果
丰富了推荐系统的研究范畴,为情感计算在音乐推荐中的应用提供了技术实践。为用户提供更人性化的音乐推荐体验,有助于增强数字音乐平台的用户粘性与满意度。
项目图片 📸

🔍 点击放大

🔍 点击放大

🔍 点击放大

🔍 点击放大

🔍 点击放大

🔍 点击放大

🔍 点击放大

🔍 点击放大

🔍 点击放大

🔍 点击放大